company

Company Overview

Message from the President

Top Message

Challenging with the Pride of Carbon

SEC CARBON has, since our inception, consistently pursued the field of carbon and been committed to supplying higher quality products, contributing to the development of the industry. Today our company is highly praised and trusted internationally as well as domestically.
Although carbon is a material that has existed through the ages, we consider that this material has unlimited potential. SEC CARBON is committed to continue its business activities as a carbon-specialized manufacturer.
We have been supported to this day by the efforts of our predecessors, numerous business partners and regional societies. With humility of such history, however, we will continue our strides by devoting ourselves to the business activities and connect the history to future generations as a trustworthy and constantly evolving company.
In order to fulfill our corporate responsibilities, even during tumultuous times, we will continue to develop outstanding human resources and maintain harmony with society and the environment.
From the bottom of our hearts, we sincerely appreciate your continued patronage and support for the long lasting development of our company.

President

Nakajima Koh

Management Principle

Philosophy

Our company challenges to constant changes, searches for infinite possibilities, and aspire to the top of the industry.

[ 01 ]

We create products that meet consumers’ demands.

[ 02 ]

We promote happiness of employees and shareholders.

[ 03 ]

We contribute to the development of social welfare.

Company Profile

Outline

Company name
SEC CARBON, LIMITED
Location of head office
6th Floor, JRE Amagasaki Front Bldg., 1-2-6 Shioe, Amagasaki, Hyogo, Japan 661-0976 TEL +81-6-6491-8600
Directors
Otani Tamiaki
Chairman
Nakajima Koh
President
Hasegawa Kazushige
Director
Tabata Hiroshi
Director
Iwai Seiichi
Director
Otani Hisakazu
Outside Director
Mori Chiharu
Outside Director
Inoue Masafumi
Full-Time Corporate Auditor
Morishita Hiroya
Full-Time Corporate Auditor
Oka Kazuhiko
Outside Corporate Auditor
Kataoka Kazue
Outside Corporate Auditor
Establishment
October 23, 1934
Business
SK-B, Graphitized Cathode Block for Aluminium Smelting
Artificial Graphite Electrodes
Carbon & Graphite Specialties
Fine Powder
Capital
5.9 billion yen (As of March 31, 2025)
Number of employees
273 (As of March 31, 2025)
Sales (Consolidated)
31,179 million yen (fiscal year ended March 2025)
Breakdown of sales
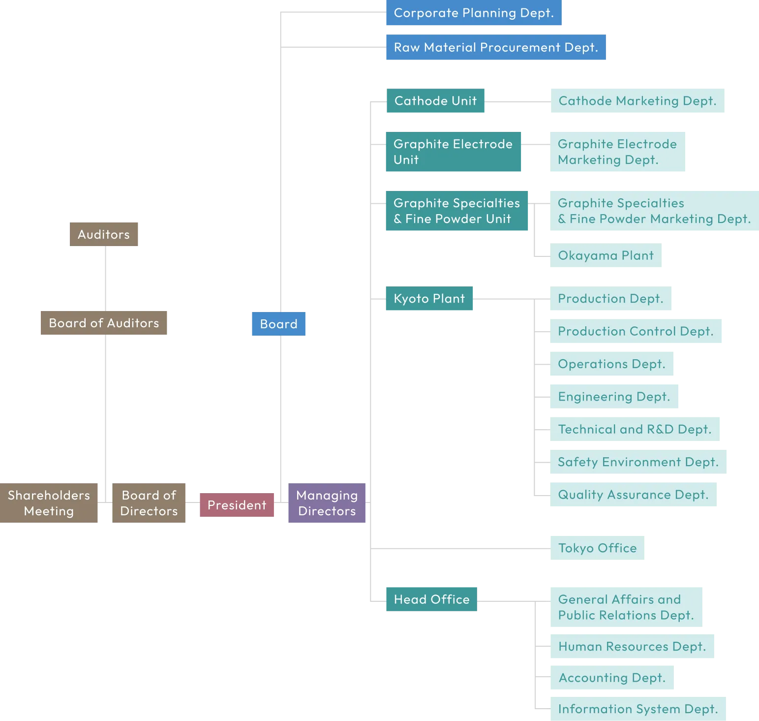
Organizational Chart